5月24-25日,“正大杯”第十五届全国大学生市场调查与分析大赛本科组总决赛在浙江财经大学落下帷幕。继研究生组斩获两项全国一等奖后,我院本科组再创佳绩。两支本科队伍进入本科组总决赛,均获全国一等奖,我校荣获最佳院校组织奖,这是我校参加该项赛事以来取得的最好成绩!至此,“正大杯”第十五届全国大学生市场调查与分析大赛圆满落幕,我院研究生和本科组共获四项全国一等奖,彰显了学院在创新人才培养工作中的卓越成效。

本次大赛本科组共有995所高校、28.2万名学生参赛,历时7个月,经过理论知识赛、校赛、企业命题赛、省赛、全国赛初赛的层层选拔,最终有273支本科组参赛团队晋级全国总决赛。
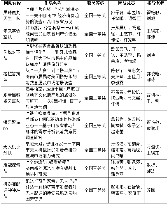
学校本科组在本次比赛中,报名人数达到1140人,组成143支参赛团队。经过激烈比拼,翟艳敏、刘旭老师指导,邰子珊、李昱锡、任绪鹏、谢智臣组成的“灵珠魔丸天生一队”和王晓红、郝涛老师指导,张熊昊昕、杨谨瑜、王艺霖、林佳怡、许家晔组成的“未来实验室队”挺进总决赛并获全国一等奖。学院还荣获全国二等奖1项、三等奖7项,山东省赛一等奖12项、二等奖5项、三等奖5项,获奖层次和数量均创历史最优。

统计与数学学院紧密围绕学校“一一三九”发展思路,高度重视学生实践能力和创新精神的培养。学院建立了竞赛工作专班,积极组织学生参加各类学科竞赛,全力做好全过程的策划与辅导,不断打造高水平成果与优秀作品,助力提升人才培养质量。
全国大学生市场调查与分析大赛由中国商业统计学会于2010年创办,已发展成为国内影响力卓著的高层次学科竞赛。大赛始终秉承培养学生创新精神、实践能力及团队合作意识的宗旨,为全国高校师生搭建了宝贵的交流锻炼平台。自2018年以来,大赛已连续七年位列《全国普通高校学科竞赛榜单》前列,是高校高质量人才培养和学科建设的重要评价标尺。
附表:本科组全国奖获奖名单

(撰稿:王晓红 审核:郭洪峰 编辑:彭增博 终审:田金方)



